Flash has seen significant development over the years in both capability and design. Consistently with each new release, developers push the technology into new territory. In its current iteration, Flash 8 is perhaps the single largest upgrade to the Flash Player's visual effects engine. While past upgrades to Flash (notably Flash MX and Flash MX 2004) were largely received as "developer-focused" enhancements, Flash 8 raises the bar for what visual designers can expect to achieve with Flash productions. Flash 8, of course, continues to satisfy both designers and programmers — all of the new author-time visual effects in Flash 8 and Flash Player 8 are fully programmable with ActionScript, the programming language of Flash.
Just as Flash MX 2004 was available in two editions, you can produce Flash Player 8 content in either Flash Basic 8 or Flash Professional 8. Both editions share many core updates to Flash MX 2004, including our following favorites:
FlashType: Flash Player 8 features a new text-rendering engine dubbed FlashType. Now, you can format text with superior anti-aliasing for small text sizes. In previous versions of the Flash Player, you needed to use specific fonts, such as miniml.com's pixel-based fonts, to display 8-point text in Flash movies. With FlashType, you can set the antialiasing to a specific mode for more legible small text with just about any font face.
Script Assist: Flash MX 2004 saw the disappearance of Normal mode from the Actions panel. Fortunately, for beginners learning to use ActionScript, Macromedia has re-engineered Normal mode as Script Assist in Flash 8. Now, when you're having difficulty adding actions or remembering their parameters, you can turn on Script Assist in the Actions panel.
Macintosh document tabs: Past versions of the Flash authoring environment offered a tabbed interface for documents in the Windows versions. Now, if you're a Mac user, you can enjoy the ease of tabbed documents in the Flash 8 authoring environment.
Improved search in the Flash 8 Help panel: The Flash 8 Help panel has been updated with more examples and help pages, but the Help panel also offers better search functionality. Now, search terms appear highlighted in the found pages, which greatly enhances your ability to see just where your desired search terms are located within longer help pages.
Expanded work area: In previous versions of Flash, large symbols or graphic elements may have been too large (greater than 1,000 pixels) to see offstage and manipulate. Now, the work area in Flash 8 grows to accommodate the size of your offstage elements.
Stroke enhancements: Line strokes in Flash Player 8 movies can now have a variety of line caps and scaling effects. You learn more about these features in Chapter 5, "Drawing in Flash."
9-slice scaling: Have you ever had artwork that scaled undesirably when you stretched the symbol instance horizontally or vertically? With the new 9-slice scaling feature, you can prevent corners of artwork scaling in the same fashion as the rest of the symbol content.
Enhanced gradient creation: Gradients in Flash Player 8 movies can now feature up to 16 colors, and the Gradient Transform tool enables you to precisely control the location of the gradient focal point.
Object Drawing model: If you like drawing multiple shapes on the same layer, the new Object Drawing model enables you to prevent shapes from modifying the other shapes on the layer. In Flash MX 2004 and earlier, if you overlapped primitive shapes, the overlapping segments would be erased from the shape(s). Drawing objects are a hybrid graphic type introduced to Flash 8 to make the drawing environment more flexible and more like other drawing applications such as Adobe Illustrator. Drawing objects combine some of the features of primitive shapes, groups, and symbols. You can learn more about the new Object Drawing model in Chapter 5, "Drawing in Flash."
Video Import wizard: Continuing with Flash MX 2004's video encoding capabilities, you have greater control over compression options during the video import process. You can find more information about this feature in Chapter 17, "Displaying Video." (Note that the Video Import wizard in the Professional version includes more options.)
Flash Player detection update: Flash 8 improves the Flash Player detection capabilities in the Publish Settings' HTML tab. Flash 8 can now create one HTML page that detects a target version of the Flash Player and displays the appropriate content.
Script editor: Now, both the Basic and Professional editions of the Flash authoring environment can create and edit ActionScript files (.as). With Flash MX 2004, only the Professional edition had this capability.
Improved Library panel: You can now browse the libraries of multiple active Flash document files (.fla) in the Library panel. A drop-down menu conveniently enables you to switch from one library to another. You can pin the current library to prevent it from changing context when another Flash document is active, and you can spawn a new Library panel if you prefer to have two or more Library panels open.
If you use Flash Professional 8, sometimes referred to as Flash Pro 8, you can take advantage of the following additional features as well:
Flash Player 8 Filters and Blend modes: Perhaps the single most important update to Flash Professional 8 is the capability to add filter effects and blend modes to Movie Clip symbol instances. You can apply blur effects, drop shadows, glow effects, and more using the Property inspector's new Filters tab or ActionScript. Blend modes enable you to layer Movie Clip instances with different visual effects, enabling new types of masking. You learn more about filters and blend modes in Chapter 12, "Applying Filters and Effects."
Custom easing controls: You now have more control over easing in the Property inspector for Motion and Shape tweens. You can re-create tweens that previously were only easily achieved with ActionScript, such as elastic and bounce effects.
Advanced components: Flash Pro 8 ships with more components than the standard version, including data connectors that can tap XML and Web service-based data sources. The basic version of Flash 8 has 14 components, whereas the Professional version has 42 components, including the FLVPlayback component we discuss next. We explore many of the User Interface components in Chapter 33, "Using Components."
FLVPlayback component: The new FLVPlayback component is the only new component in Flash Professional 8, but it's a huge powerhouse for video playback. Unlike its MediaPlayback component predecessor, the FLVPlayback component is much smaller in terms of file size for your Flash movie file (.swf). You can use SMIL configuration files with the FLVPlayback component. There are several skins available for the component, and you can create your own custom set of playback controls with the FLV Playback Custom UI components. You learn more about this component in Chapter 17, "Displaying Video."
Flash 8 Video Encoder: One of the most amazing aspects of Flash Pro 8 isn't even in the authoring environment! A separate application called the Flash 8 Video Encoder installs with Flash Pro 8 that enables you to export Flash Video files (.flv). The Flash 8 Video Encoder can batch process several files, and enables you to add cue points that are embedded with the .flv file. The FLV QuickTime Export plug-in is also installed with Flash Pro 8. This plug-in enables you to export Flash Video from professional video applications such as Adobe After Effects, Apple Final Cut Pro, and Apple QuickTime Player Pro. This tool actually installs a QuickTime component that can be used by most QuickTime-aware programs. The quality of the video produced by this tool can be far better than the native Video Import wizard. To learn more about the use of this tool, see Chapter 17, "Displaying Video."
Video alpha channel support: Flash Player 8's new video codec, On2 VP6, supports an 8-bit alpha channel, which can mask your video clip. This exciting feature enables you to composite video clips more seamlessly on top of other Flash content. You learn more about video alpha channels in Chapter 17, "Displaying Video."
Data binding: The Component Inspector panel, available in both editions of Flash 8, has additional Bindings and Schema tabs in the Professional edition. These interfaces enable you to easily attach dynamic data to components. You learn more about data binding in Chapter 34, "Binding Data and Events to Components."
Project management: The Project panel, available only in Flash Pro 8, organizes all of the files associated with your Flash projects. You can create and define sites in Flash Pro 8, just as you do in Dreamweaver. The same site definition files are used between the two programs, making it easy to edit files in either application. The Project panel can publish multiple Flash document files (.fla) at once, and it can be integrated with Microsoft SourceSafe to version-track your source code. You can learn more about the Project panel in Chapter 3, "Planning Flash Projects."
Mobile emulator enhancements: If you produce Flash content for mobile devices in the FlashLite format, you'll love the new emulator environments in Flash Pro 8. You can emulate playback of your Flash movie in several device skins, including several Nokia and Symbian OS phones.
Many enhancements are not directly seen in the authoring environment, though. While there are two editions of Flash 8, there's still only one Flash Player 8 that's used to view the movies published from either edition. Flash Player 8 adds the following enhancements, among others:
Improved small font size rendering: You can enable text fields in Flash documents to optimize the display of small font sizes during playback. Flash Player 8-compatible movies have improved anti-aliasing at small text sizes if you enable the feature on the text field displaying the text.
Improved video quality: As we mentioned earlier in this chapter, Flash Player 8 features a brand-new video codec, On2 VP6. This codec provides superior image quality and compression over the older Sorenson Spark codec available in Flash Players 6 and 7. .flv files using this new codec can be loaded directly into a Flash movie file (.swf) at run time, using NetStream objects in ActionScript. To learn how to load .flv files in this manner, read Chapter 28, "Sharing and Loading Assets."
| Tip |
You still need Macromedia Flash Communication Server MX to truly stream Flash Video files (.flv) at run time. The FLV loading feature of Flash Player 7 and higher progressively downloads the video file, while Flash Communication Server can stream any portion of a video file. You must use Flash Player 8 to progressively load an .flv file that uses the new On2 VP6 codec. Note that the new release of Flash Communication Server is now called Flash Media Server. |
File upload/download capability: You can now use Flash Player 8 to offer file upload and download interfaces to your users. Once the domain of HTML forms, Flash movies can now offer browse dialog boxes that enable the user to select one or more files on the system to upload to your own application server. You learn more about this feature in Chapter 33, "Using Components"
Tougher security restrictions: Flash Player 8 implements new security policies for data loaded into Flash Player 6 or higher movies. There are new local and network security policies for .swf files, as we discuss in Chapter 21, "Publishing Flash Movies."
Better runtime performance: Macromedia has added a new runtime bitmap caching feature for MovieClip objects, which greatly enhances the speed that graphics can animate within the Flash movie. In our own tests, we found that even our most complex Flash movies ran better and faster in Flash Player 8.
| Tip |
This is a relatively simple feature to test. Open one of your most intensive Flash movies created in Flash MX 2004, and publish it as a Flash Player 8 movie from Flash 8. Run the new movie in Flash Player 8 and see if you notice a difference. |
Automatic player updates: The Windows and Macintosh versions of Flash Player 8 can now be updated automatically. This great enhancement means that you can more reliably use enhancements that Macromedia may make available in minor revisions of Flash Player 8, not to mention future major revisions of Flash Player.
| Tip |
If you're targeting a Flash Player 7 audience, you might want to consider targeting Flash Player 8 as well. Why? Flash Player 7 also features automatic player updates. By default, Flash Player 7 will check Macromedia's site every 30 days for new player updates. This process occurs silently in the background, and doesn't require the user to upgrade his or her player installation manually. Theoretically, then, within 30 days of the release of any new Flash Player, including Flash Player 8, most browsers that had Flash Player 7 will then use Flash Player 8. |
For a complete list of features in each edition of Flash 8, see the Help pages in the Help panel's booklet, Getting Started with Flash ⇨ Getting Started ⇨ What's new in Flash.
| Web Resource |
Before you buy or upgrade Flash 8, we highly recommend that you take a look at the detailed feature comparison table on Macromedia's site at: |
| Tip |
Given that most of the expressiveness improvements, such as filter effects and blend modes, are only available in Flash Professional 8, we strongly suggest that you use Flash Professional 8 for any studio-level production work. |
Macromedia also released new versions of Dreamweaver and Fireworks, as part of the Studio 8 software bundle. The user interfaces for Flash, Dreamweaver, and Fireworks are very similar, each touting a Property inspector, dockable panel sets, and specialized tools to integrate the products with one another.
| Cross-Reference |
To learn more about enhancing your Flash production with Dreamweaver and Fireworks, refer to Part X, "Expanding Flash." |
Although the broad array of Flash work created by Web designers and developers already speaks for itself, the sleek interface and the powerful additional features of Flash 8 surely inspire more challenging, functional, entertaining, informative, bizarre, humorous, beautiful, and fascinating experiments and innovations.
There are probably more ways to use Flash than there are adjectives to describe them, but here are just a few examples:
Forms for collecting user information and dynamically loading custom content based on this interaction
Real-time interaction with multiple users on a forum or support site, including live audio/video feeds of connected parties
A video portfolio using native Flash 8 video import capabilities and dynamic loading of content
Animated ID spots and loading screens with built-in download detection
A practical Web utility, such as a mortgage calculator or a search tool
Robust chat rooms based on XML and server-socket technology
An audio interface dynamically pulling in requested songs using native Flash 8 support for MP3 loading
Interactive conceptual art experimentations involving several users, 3D, or recording and playback of user interaction
Shopping and e-commerce solutions built entirely using Flash and server-side technology
Alternative content or movie attributes based on system capability testing (if a device or desktop doesn't support audio streaming, then a text equivalent of the audio transcript is presented to the user)
Projectors used for creating slide show presentations in the style of PowerPoint, either on CD-ROM or an alternative storage device
Broadcast quality cartoons, advertising, or titling
Optimized animations for the Web, and for portable devices such as cell phones or Pocket PCs
An interface that addresses accessibility issues by modifying certain elements when a screen reader is active
Flash movies specifically exported for use in digital video projects requiring special effects and compositing
This list is obviously far from complete and is ever-expanding with each new release of the program. As you can probably tell from this list, if you can imagine a use for Flash, it can probably be accomplished.
Before you attempt to construct interactive projects in Flash, you should be familiar with the structure of the authoring environment. Even if you already know a previous version of Flash, this is advisable. That's because with the release of Flash 8, Macromedia has again added many new features to the interface and has either moved or improved other features and functionalities. So, to get a firm footing in the new interface, we strongly suggest that you work your way through this book — from the beginning.
| Cross-Reference |
Chapter 4, "Interface Fundamentals," introduces the updated Flash 8 interface and gives you tips for customizing your workspace and optimizing your workflow. |
Moreover, you need to proactively plan your interactive projects before you attempt to author them in Flash. An ounce of preplanning goes a long way during the production process. Don't fool yourself — the better your plan looks on paper, the better it performs when it comes to the final execution.
| Cross-Reference |
We detail the foundation for planning interactive Flash projects in Chapter 3, "Planning Flash Projects," and you will find these concepts reiterated and expanded in chapters that discuss specific project workflows. Chapter 20, "Making Your First Flash 8 Project," is a great place to start applying these planning strategies. |
We've consolidated the overview of interactive planning in the early chapters of the book. In later chapters, we've included step-by-step descriptions of real-world projects that allow you to see how all the theory and planning suggestions apply to the development of specific projects.
| Cross-Reference |
Chapter 31, "Creating a Game in Flash," walks you through the logic required to design and script a functional and engaging game. Chapter 35, "Building an Image Gallery Component," describes the process of creating an entire component from the ground up, utilizing many of the new filter effects in Flash Player 8. |
There are two primary files that you create during Flash development: Flash document files (.fla) and Flash movie files (.swf). We discuss both of these formats next.
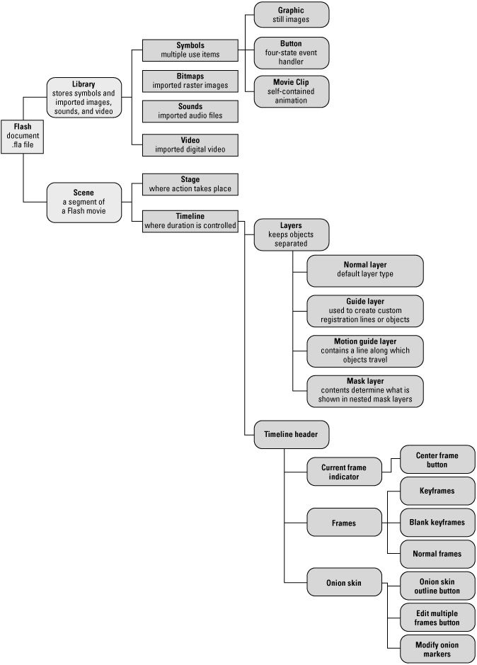
Flash document files (.fla) are architected to provide an efficient authoring environment for projects of all sizes. Within this environment, content can be organized into scenes, and the ordering of scenes can be rearranged throughout the production cycle. Layers provide easy separation of graphics within each scene, and, as Guide or Mask layers, they can also aid drawing or even provide special effects. The Timeline shows keyframes, motion and shape tweens, labels, and comments. The Library (which can be shared amongst movies at authortime or at run time) stores all the symbols in your project, such as graphics, fonts, animated elements, sounds or video, and components.
Throughout this book, you will see us refer to Flash documents, which are the .fla files created by Flash 8 when you choose File ⇨ New and choose Flash Document from the General category tab. Unlike some graphic applications, such as Macromedia FreeHand or Adobe Illustrator, the file extension for Flash documents does not reflect the version of the authoring tool. For example, Flash 5, Flash MX, Flash MX 2004, and Flash 8 save Flash documents as .fla files. You cannot open later version documents in previous versions of the authoring tool. You do not use Flash documents with the Flash Player, nor do you need to upload these files to your Web server. Always keep a version (and a backup!) of your Flash document.
| Tip |
Flash 8 allows you to resave your Flash 8 document file (.fla) as a Flash MX 2004 document file (.fla). Choose File ⇨ Save As and select Flash MX 2004 Document in the Save as type menu. If you save the document in this manner, you can open the Flash document file (.fla) in the Flash MX 2004 authoring application. |
Figure 1-1 shows how Flash documents are composed of individual scenes that contain keyframes to describe changes on the Stage. What you can't see in this figure is the efficiency of sharing Flash Libraries among several Flash documents, loading other Flash movies into a parent, or "master," Flash movie using the loadMovie() action, or creating interactive elements with scripting methods.
When you publish or test a Flash document, Flash 8 creates a Flash movie file with the .swf file extension. This file format is an optimized version of the Flash document, retaining only the elements from the project file that are actually used. Flash movies are uploaded to your Web server where they are usually integrated into HTML documents for other Web users to view. You can protect your finished Flash movies from being easily imported or edited in the authoring environment by other users.
| Caution |
The Protect from import option in the Publish Settings does not prevent third-party utilities from stripping artwork, symbols, sounds, and ActionScript code from your Flash movies. For more information, read Chapter 21, "Publishing Flash Movies." |
Much of the information contained originally within a Flash document file (.fla) is discarded in the attempt to make the smallest file possible when exporting a Flash movie file (.swf). When your movie is exported, all original elements remain but layers are essentially flattened and run on one timeline, in the order that was established in the Flash document. Practically all information originally in the file will be optimized somehow, and any unused Library elements are not exported with the Flash movie. Library assets are loaded into and stored in the first frame they are used in. For optimization, reused assets are only saved to the file once and are referenced throughout the movie from this one area. Bitmap images and sounds can be compressed with a variety of quality settings as well.
| Tip |
Flash Player 6 and higher movies can be optimized with a specialized Compress Movie option that is available in the Flash tab of the Publish Settings dialog box (File ⇨ Publish Settings). When you apply this option, you will see drastic file-size savings with movies that use a significant amount of ActionScript code. |
Refer to Figure 1-2 for a graphic explanation of the characteristics of the Flash movie file (.swf) format.
| Cross-Reference |
We discuss Flash Player detection in detail in Chapter 22, "Integrating Flash Content with Web Pages." |
| Cross-Reference |
We introduce guidelines for creating accessible content for the Flash Player 8 in Chapter 20, "Making Your First Flash 8 Project." |
There are several other ways in which Flash movies, or their parts, can be played back or displayed. Since Flash 4, the Publish feature has offered provisions for the export of movies or sections of movies to either the QuickTime digital video format, the QuickTime Flash layer vector format, or the Animated GIF format. Parts of movies can also be exported as a series of individual bitmaps or as vector files. Single frames can also be exported to these formats.
ActionScript is the programming language used within Flash 8 to create interactive functionality within the movie. You can store ActionScript code in external text files with the .as file extension. You can open .as files directly in Flash 8 or your preferred code editing application. ActionScript files can be brought into a Flash movie using the #include directive or the import keyword.
The Flash Video file format (.flv file extension) is used by the Flash 8 Video Encoder or another video encoding application such as Sorenson Squeeze or On2 Flix to export video. You can not open .flv files in the Flash 8 authoring tool, but you can import them into a Flash document file (.fla) or you can load them at run time into Flash Player 7 or higher movies. .flv files can also be uploaded to a Flash Communication Server application and streamed in real time to Flash Player 6 or higher movies.
A Flash Debug file (.swd file extension) is created whenever you choose the Debug Movie command from the Control menu in the Flash 8 authoring environment. You can not play an .swd file on its own; rather, the .swd file augments the functionality of the .swf file during the debugging process. The .swd file contains information related to trace() actions and breakpoints within your Flash movie.
| Cross-Reference |
You learn more about the debugging process in Chapter 32, "Managing and Troubleshooting Flash Movies." |
The Flash Component file format (.swc file extension) is used for compiled clips that you purchase from third-party vendors or download from Macromedia Exchange (www.macromedia.com/exchange). You can't directly open an .swc file in the Flash 8 authoring environment, but you can copy .swc files to your local settings for Flash 8 so that the components show up in the Components panel. On Windows, you can copy .swc files to the following location. Note that ; denotes a continuation of the directory path:
C:\Documents and Settings\[Your User Name]\Local Settings\Application Data\Macromedia\Flash 8\en\Configuration\Components
On the Macintosh, you can copy to this location:
[Startup disk]: Users: [Your User Name]: Library: Application Support: Æ Macromedia: Flash 8: en: Configuration: Components
These locations are only used to store additional components; the default components for Flash 8 are stored in the program folder for Flash 8.