B.2 Behavioral Modeling
The next few sections present solutions for Part III.
Figure B-32 shows the sequence diagram, and Figure B-33 shows the collaboration diagram. The
interaction and collaboration is that of the Generate
Project-Status Report described in Chapter 6. In Figure B-32, the following elements are missing:
ELM-01 should be: 4 : OutputData := FormatInfo (OrgInfo, PrjInfo)
ELM-02 should be: 12 : OutputData := FormatWorkerInfo (UnitsOfWork, WorkProducts)
ELM-03 should be: [No more workers]
In Figure B-33, the following elements are missing:
The following describes the figure: there are three elements, named
Section, Report, and
OutputDeviceInterface. The
Report element has a Use
relationship with the OutputDeviceInterface
element and a Has relationship with the
Section element. Because these figures show an interaction and collaboration, each
step adds to the previous step; otherwise, the notion of when a
communication occurs would be lost!
Figure B-34 and Figure B-35 show
the figures.

Figure B-36 and Figure B-37 show
the figures.

Figure B-38 and Figure B-39 show
the figures.

The following describes the figure:
The Minimized state indicates that a window is
displayed as an icon taking a minimal amount of space on the user
screen.
The Restored state indicates that a window is
displayed as one of many windows taking a portion of the space on the
user screen.
The Maximized state indicates that a window is
displayed as the only window taking all the space on the user screen.
When a window is created using the Open event or
operation, it enters the Restored state.
When a window is destroyed using the Close event
or operation, it may be in any simple state, including the
Minimized, Restored, or
Maximized state.
The following update the figure:
Figure B-40 shows the figure.

Figure B-41 shows the figure.

Figure B-42 shows the figure.

Figure B-43 shows the figure.

Figure B-44 shows the figure.

Figure B-45 shows the resulting diagram, which
includes all the steps in this question.

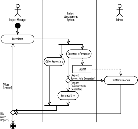
The following describes the figure:
The Project Manager swimlane shows the action
states that are the responsibility of a project manager.
The Project Management System swimlane shows the
action states that are the responsibility of the project management
system.
The Printer swimlane shows the action states that
are the responsibility of a printer.
First, the project manager enters data using the Enter
Data action state. Next, the project management system
generates the report using the Generate
Information action state. Finally, the printer prints the
report using the Print Information action state.
The Generate Information action state outputs a
Report object and the Print
Information action state inputs the
Report object.
After the printer prints a report using the Print
Information action state, a project manager may choose to
print more than one report.
The following update the figure:
Figure B-46 shows the figure.

Figure B-47 shows the figure.

Figure B-48 shows the figure.

Figure B-49 shows the resulting diagram, which
includes all the steps in this question.

|